XC-sports(中国区)-官方网站
选择语言:
简体中文
|
繁體中文
首页
XCsports新闻
关于我们
XCsports介绍
组织机构
现任领导
专业介绍
团队队伍
教师名册
硕士导师
教师简介
团队建设
人才培养
学科竞赛
毕业设计
公司产品
老员工创新实践项目
教学工作
日常教学
专业建设
课程建设
质量监控
教研教改
科学研究
科研平台
基金项目
科技服务
学术交流
实验中心
实验室简介
实验分室
仪器设备
实验室安全
员工工作
队伍建设
人才招聘
规章制度及流程
学工动态
团委工作
奖贷助补免
考研工作
风采展示
党群工作
理论学习
组织建设
制度建设
党建信息
工会工作
支部工作
质量监控
日常教学
专业建设
课程建设
质量监控
教研教改
最新资讯 New
公司党委委员会
公司行政机构
督导委员会
教学委员会
学位评定委员会
学术委员会
联系我们 Contact
地址:淮安市枚乘东路1号
电话:0517-83559042
网站:
http://eid.hyit.edu.cn
当前位置:
首页
>
教学工作
>
质量监控
> 正文
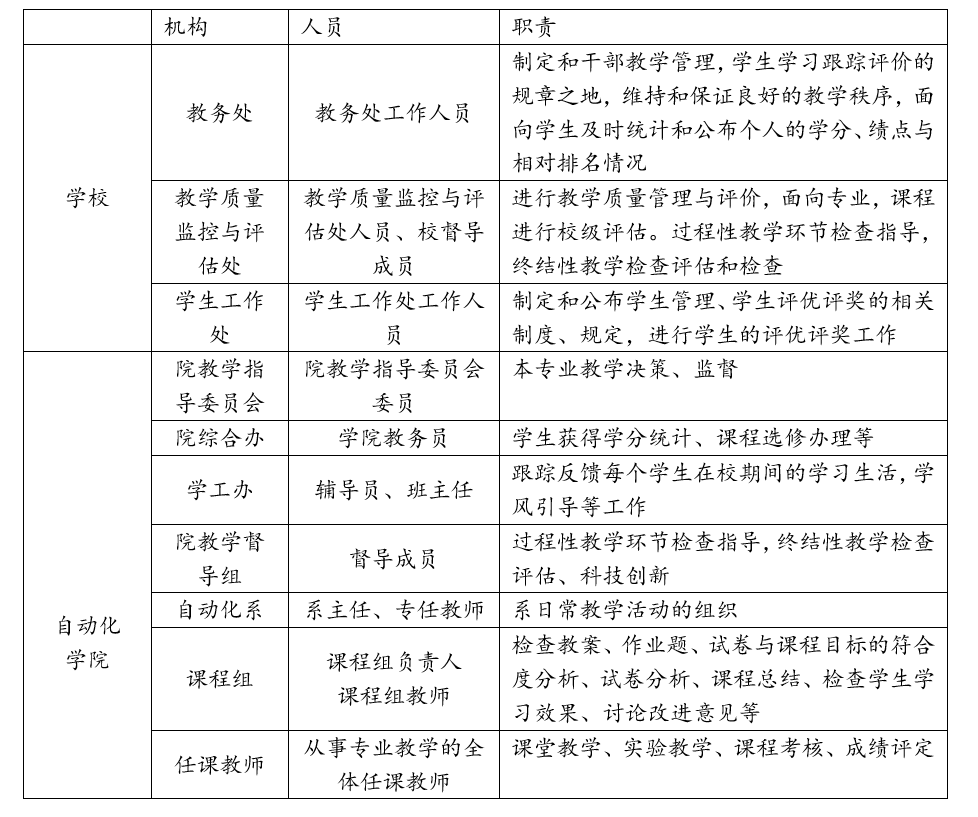
自动化专业跟踪评估员工表现的机构、人员与职责
更新时间:2020-07-22 22:42:54
作者:段卫平 编辑:段卫平 审核:杨晶
上一条:
关于贯彻落实《新时代高校教师职业行为十项准则》的实施意见
下一条:
自动化专业员工学习过程评估方式